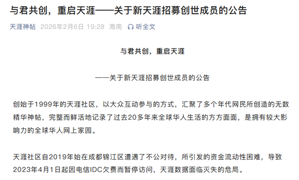
曾经享有盛誉的网络社区天涯论坛,即将再度回归,这一信息使得无数往昔于彼处度过青春年华的网友内心激动不已。近日,它的官方公众号公布了一则通告,宣称将招募将近万名“创世成员”一同重新启动平台,这一行为既点燃了那份情怀,也引发了有关其商业模式的广泛探讨。
天涯社区的沉寂与危机
1999年创立的天涯社区,曾是中文互联网当中极具影响力的forum里面的之一,它不但属于最开始时期网络文化的发源地,而且还孕育了好多网络文学以及公共议题的探讨,可是随着社交媒体还有移动互联网兴盛起来以后,这种传统的论坛渐渐遗失了活力。
2019年起,天涯社区在四川成都锦江区运营时陷入困境,据说遭遇不公正待遇,这致使其资金链出问题。最终,因无力支付服务器托管等费用,天涯社区于2023年4月1日全面暂停访问,积累二十多年的海量用户数据面临永久丢失风险。

重启计划与核心团队
面对危机,有个新的运营主体出现了,它是叫“成都天涯客网络科技有限公司”的公司。这家公司被定位成重启计划的核心力量,已经为保存天涯社区的原始数据投入了超过百万元的资金。他们追求的目标是要确保那些承载着集体记忆的数据完好无损。
在这个基础之上,团队制订了一份清晰明确的时间表,计划于2026年6月1日之前,使得天涯社区再度恢复能够访问的状态,这并非仅仅只是一次简单的网站重新启动,而是一项涵盖多平台拓展的“新天涯”生态构建计划,其目的在于让这个经典的IP重新焕发出新的生机与活力。
“新天涯”的宏伟蓝图
公告显示,“新天涯”不是对单一论坛的复原,而是一项融合线上与线下的复合型计划,其中,“天涯客网络平台”会侧重于全球旅行和围绕时尚消费展开社交,意图打造出一个崭新的互动空间。
从更长远的角度来看,团队还制订了关于基于WEB3.0技术的“海外天涯”的规划,这个构想囊括了去中心化的社区治理模式以及数字资产交易平台,其目的在于探寻新的内容创作激励模式与版权管理模式,从而期望能在下一代互联网里占有一席之地。
创世成员与众筹模式
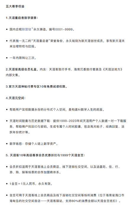
运营方推出了一个众筹方案,目的是为了实现重启,这个方案名为“新天涯创世成员产品服务包”,该服务包在全球限量发行9999份,每份售价为1999元人民币,购买者会成为官方认可的“创世成员”以及社区共建者。

专项用于后续平台且包括数据保存、服务器恢复开发运营成本的资金,是来自所有筹集所得。官方进行承诺,一旦售完9999个名额,就会永不增发,对这份“数字身份”赋予稀缺性以及纪念价值。
情怀与商业的现实碰撞
对于好多70后以及80后乃至90后网民来讲,天涯社区属于青春记忆的一部分,那里存在着追过的连载小说,还有参与过的社会话题辩论,以及各种各样的“神帖”,重启消息无疑精准地击中了这群用户的情感痛点。
可是,将近2000元的入门起始标准,也使得好些在一旁观望的人产生了疑虑。在现如今那个以免费模式占据主导地位的互联网环境里面,使用者是否会心甘情愿地为了一份情怀以及还不能确定的未来体验预先支付高昂的费用呢?这样的情况就成为了“新天涯”计划所面临的最为直接的一种质疑和询问。
数据价值与未来挑战
天涯社区最为庞大的资产,毫无疑问是那历经二十多年所沉淀下来的用户原创内容,这些数据属于研究中国互联网发展历程以及社会变迁的珍贵资料,保障其得以存续,本质上具有超出商业范畴的文化意义。
不过挑战着实是巨大的,哪怕网站得以恢复。如何让老用户回归并且持续去贡献内容?怎样去适应全新的互联网内容消费习惯?又该如何兑现其有关WEB3.0以及数字资产的超前承诺?这些问题的答案,会决定“新天涯”究竟是成为一个存活的传奇,还是变成另一声长叹。
一份数字时代的情怀记忆,你可愿意为之支付1999元?倘若天涯社区真的回归,你最想于其上目睹些什么,或者进行些什么?欢迎在评论区把你的故事以及看法予以分享。




